112家!江蘇注銷危險化學品企業生產許可證
2022-01-06 09:10:37
admin
43
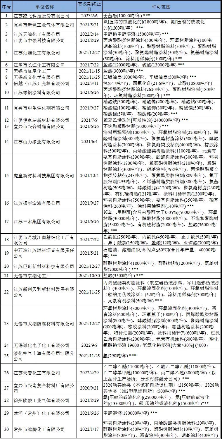
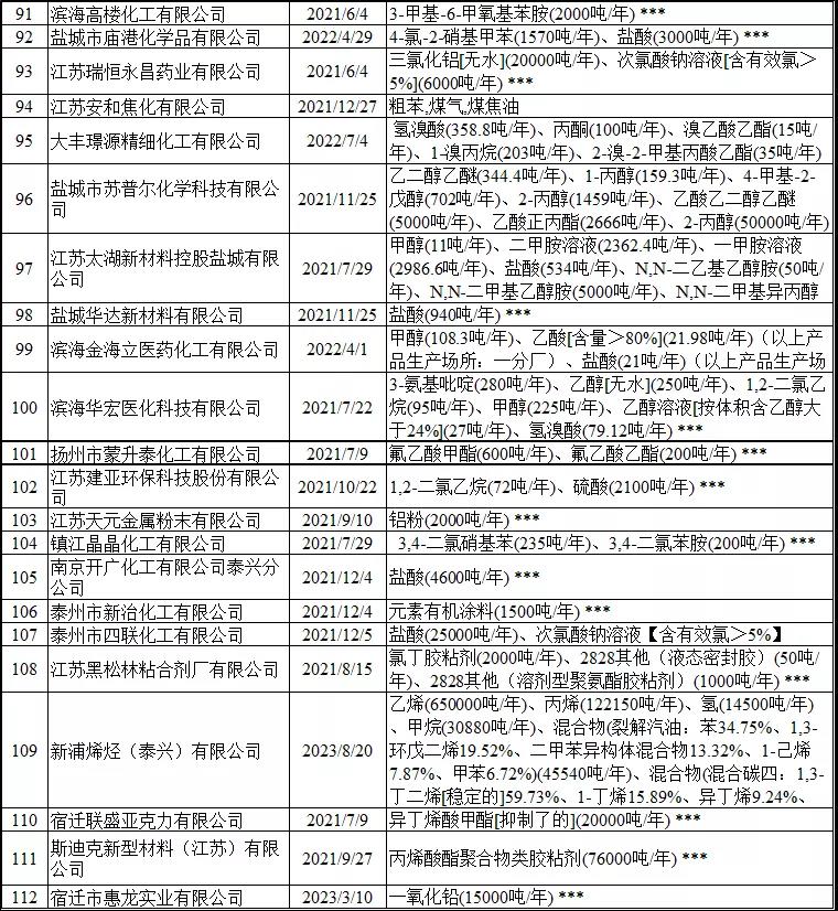
2021年12月31日,江蘇省應急管理廳發布公告(2021年第29號),根據各設區市應急管理局核實上報,江蘇凌飛科技股份有限公司等112家危險化學品生產企業(見附件),終止危險化學品生產活動。根據《危險化學品生產企業安全生產許可證實施辦法》第四十條規定,注銷上述企業《危險化學品生產企業安全生產許可證》。
附件:注銷《危險化學品生產企業安全生產許可證》企業名單(點擊查看大圖)




來源:江蘇省應急管理廳