抗不住了!開四停三!電價迎來重要改革!多家化工企業集中發函調漲!
國慶長假后,在天然氣、石油、煤炭以及限電限產不斷升級等因素影響下,造成了市場供需失衡局面凸顯,原料缺貨超乎市場預期,引發了漲價潮。此時,國務院出手了。
“限電”再升級!廣東山東輪流開工
據最新消息顯示,假期結束后,山東諸城、浙江慈溪、遼寧、江蘇等多地企業接到通知,新一輪“有序用電”正式開啟,“開四停三”、“開三限三”等方案陸陸續續出爐。其中值得關注的是,山東、廣東兩個化工大省自假期后“開四停三”、“開二停五”,等輪流開工情況,在朋友圈掀起了一波轟動。在此背景下,市場的庫存將再次減少。
山東省:諸城市開四停三公告!
近日,山東諸城有序用電輪休協調推進辦公室發布《關于執行“開四停三”輪休方案的通知》稱,為應對電力供應緊張形勢,有效保障電網安全穩定運行,從10月9日零點開始執行“開四停三”輪休方案,開、停時間均為開始日的00:00至結束日的24:00,具體方案如下:

遼寧:啟動用電Ⅲ級措施,停止生產用電!
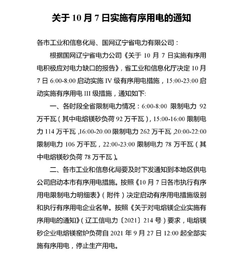
10月7日,遼寧省電力處公布各市有序用電、限電明細表,分時段啟動Ⅲ、Ⅳ級措施。其中電熔鎂砂企業于9月27日12:00起全部實施有序用電,停止生產用電!

受限電影響的地區和企業正在不斷的增多,化工市場響起“無貨”、“缺貨”的聲音。無論是云南、江蘇等地區的停限產,還是安徽、山東等地區的錯峰用電,本質上來說都是為了在能耗排放這場年終大考中反敗為勝。而對于化工企業來說,都會造成化工行業工廠開工率低下,庫存不足,而帶來的必是貨緊價高的結果。
“停工令”來襲,7省65城受影響
除了以上因能耗“雙控”措施等嚴管地區外,2021年四季度也同時是大氣污染防治的重要時期。生態環境部為實現大氣污染綜合治理,部分省也發布了每年例行的“停工令”。
隨著四季度的來臨,多個城市開始對于重點行業嚴格管控。其中涉及煤化工行業、鋼鐵行業、水泥、焦化、磚瓦行業、陶瓷行業等多個行業。
其中煤炭化工行業涉及晉煤集團、蘭花科創、天澤集團煤化工行業整體限產40%,焦化行業山西興高能源集團股份有限公司、山西興高集團三甲煉焦有限公司2022年1月25日至3月15日結焦時間延長至70小時以上。
蘭花科創隨即宣布,企業所屬山西蘭花清潔能源有限責任公司2021年10月1日至2022年3月31日停產,所屬山西蘭花煤化工有限責任公司、田悅分公司、化工分公司、山西蘭花丹峰化工股份有限公司、新材料分公司5家企業2022年1月25日至2022年3月15日停產。

加上部分地區因遭受嚴重雨澇災害,被迫停產。據不完全統計,此次汛情導致山西停產煤礦大約60座左右,這使供應缺口持續擴大。受限電限產雙重影響,供需方面緊缺的很,實際上這種情況在近期并不少見,因能耗雙控措施,很多企業不得不發出停產放假通知,就連紡織化纖企業也躲不掉。
近日,湖北武漢某企業發布放假通知,稱應各部門員工的需求,為回饋近三季度業績的突飛猛進,決定繼續給全員一個歡樂,祥和,平安的假日,休假安排:10月8日一12月31日19:00-9:00放假,共計85天。

本次“停工令”涉及了7省65城,時間長達半年,陜西、河南、山東等地在近期的限電限產行列中也有涉及,可謂是“雙重覆蓋”,在采暖季即將到來之際,預計會有更多地區的企業遭遇長達半年的停限產,這簡直讓各行各業苦叫連天。
盡快釋放產能!國務院出手叫停一刀切
在多地限電限產的背景下,電價也再次迎來重大變革。
10月8日,國務院總理李克強主持召開國務院常務會議,會議指出要保證電力和煤炭等供應,保障能源安全、暴漲產業鏈供應鏈穩定。

通知指出,有序放開全部燃煤發電電量上網電價。燃煤發電電量原則上全部進入電力市場,通過市場交易在“基準價+上下浮動”范圍內形成上網電價。
通知要求,將燃煤發電市場交易價格浮動范圍由現行的上浮不超過10%、下浮原則上不超過15%,擴大為上下浮動原則上均不超過20%,高耗能企業市場交易電價不受上浮20%限制。
通知要求,有序推動尚未進入市場的工商業用戶全部進入電力市場,取消工商業目錄銷售電價。對暫未從電力市場直接購電的工商業用戶由電網企業代理購電。鼓勵地方對小微企業和個體工商戶用電實行階段性優惠政策。
《通知》還要求,嚴格落實屬地管理責任,做好有序用電管理,中央發電企業要保障所屬火電機組應發盡發,糾正有的地方“一刀切”停產限產或“運動式”減碳,反對不作為、亂作為。
對于此次改革,居民、農業用戶將和以往一樣購電用電,方式沒有改變,電價水平也保持不變。
為何會限電停產?
對于此次全國范圍內的大面積限電、企業停產的背后原因,究竟是什么原因呢,據慧正資訊了解,是因為市場供需的嚴重錯配導致了當前電力短缺的最主要原因。
實際上,就目前情況來看,全球都在面臨煤電短缺的問題。并且受疫情的影響,許多國家都因此而缺煤,進口煤炭更是一船難求。與此同時,加上國內主要水電站今年來水量逐步減少,導致水電發電量不足。除此之外,三季度又處于風電淡季,火電缺口嚴重,加上石油、煤炭、天然氣是能源三巨頭共同推漲,疊加運費上漲、新能源補給不足下,限電、停產自然也就在所難免。
原材料價格瘋狂上漲
本次煤企大規模停產,對市場造成了較大沖擊。盡管國家出手保價穩供,但隨著秋冬季臨近,北方供暖的不斷增加,預計煤價將會持續攀漲,其相關產業鏈的原材料價格也會不斷走高。
PVC
由于前期部分地區“雙控”限電限產,疊加上游原料電石的供應不足,PVC開工率持續下降,期現貨價格同步上游,繼續支撐PVC高出廠價位。
10月11日,陜西北元(神木)125萬噸PVC裝置開工不高,廠區貨源不多,企業報價上調。5型粉出廠報價較9日上漲1100元至14500元/噸,8型高1200元/噸,3型高800元/噸,均為承兌價,實盤有議。
四川宜賓天原PVC裝置開工9成,報價上調800元/噸,5型報14500元/噸現匯出廠,8型高600-800元/噸,實單商談。
PTA
2021年10月11日,PTA期貨主力2201收盤5592,上漲218,漲幅4.06%。盤中原油上漲,下游聚酯工廠漲價,助力PTA期貨上漲。10月貨源主流成交參考期貨2201貼水50-55自提、部分成交參考期貨2201貼水60自提。(單位:元/噸)
環氧樹脂
2021年10月11日,原料環氧氯丙烷報盤上漲,液體環氧樹脂成本支撐好轉,市場報價37000-37500元/噸大桶承兌送到。固體環氧樹脂隨行就市,市場報價29400元/噸,單日漲幅200元/噸。
雙酚A
2021年10月11日,國內雙酚A市場堅挺向上,市場低價貨源寥寥,截至收盤,雙酚A參考商談23700-24000元/噸。日漲幅300元/噸,當前價格較上周均價每噸上漲400元,較上月均價每噸下滑2000元,較去年同期每噸上漲11300元!
國外大廠帶頭征收附加費
10月12日,塞拉尼斯宣布將對Amcel?、Celcon?、Hostaform?和其他聚甲醛(POM)產品征收全球附加費,以應對近期的全球能源價格飆升。
2021年10月25日起,所有裝運的POM產品將征收以下附加費:

塞拉尼斯聚甲醛產品(POM)全球副總裁Juergen Pongratz表示:“從今年夏天開始,全球能源市場出現了前所未有的不穩定,最近局勢加劇,我們不得不與客戶分擔價格急劇上漲帶來的負擔。雖然我們認為該情況將持續整個冬季,但塞拉尼斯將繼續定期監測情況,并依據當時的情況適時調整附加費金額。”
10月7日,市場消息稱英力士上調10月ABS、PS合約價,其中ABS上調20歐元/噸(約149元/噸),GPPS上調50歐元/噸(約372元/噸),GPPS則需收取額外120歐元/噸(約893元/噸)的附加費!
巴斯夫、帝斯曼等大廠集體漲價
在金九銀十以及全球能源緊缺且價格飆升背景下,一些大廠選擇增加天然氣附加費減少成本,另一些大廠則直接上調原料價格。
?最高上漲5000元!萬華化學連發三張函
2021年10月12日,萬華化學發布調價函通知稱,由于原材料價格持續高位,并且供應持續緊張,給公司的水性產品成本帶來了前所未有的挑戰,公司在繼續承擔原材價格上漲的壓力的同時,不得不對工業和木器水性產品價格進行調整。
丙烯酸乳液價格上漲500元/噸;
羥丙分散體價格上調1000元/噸;
PUA及PUD價格上調1000元/噸;
以上調價自10月12日起執行。

2021年10月11日,萬華化學發布調價函通知稱,原材料價格持續高位,并且供應持續緊張,給公司的水性產品成本帶來了前所未有的挑戰,公司在繼續承擔原材價格上漲的壓力的同時,不得不對工業和木器水性產品價格進行調整。
A系列,價格上調1000-1500元/噸;
U系列,價格上調2000-3000元/噸。
以上調價自10月11日起執行。

2021年10月7日,萬華化學發布調價溝通函稱,對工業和木器水性產品價格進行調整:丙烯酸乳液價格上調300-600元/噸;羥丙分散體價格上調500-1000元/噸;PUA及PUD價格上調500-1000元/噸;水性固化劑價格上調3000-5000元/噸。調價自10月8日起執行。

?龍佰集團各型號鈦白粉售價上調700元/噸
2021年10月12日,龍佰集團發布漲價公告稱,根據鈦白粉市場需求情況、原材料價格上漲等因素,經公司價格委員會研究決定,自即日起,公司各型號鈦白粉(包括硫酸法鈦白粉、氯化法鈦白粉)售價在原價基礎上對國內各類客戶上調700元人民幣/噸,對國際各類客戶上調100美元/噸。

10月11日,公司還發布公告稱,根據海綿鈦市場需求情況、原材料價格上漲等因素,經公司價格委員會研究決定,自即日起,公司下屬子公司云南國鈦金屬股份有限公司和甘肅德通國鈦金屬有限公司海綿鈦產品含稅銷售價格在原價基礎上對各類客戶上調20000元人民幣/噸。

?佛山昌聯過氧化甲乙酮上調0.5元/公斤
2021年10月13日,佛山昌聯科技有限公司發布產品漲價通知稱,由于近期原材料價格暴漲,已超出公司所承受范圍,經公司研究決定,從即日起,過氧化甲乙酮(白水)單價上調0.5元/公斤。

?廣源化工連發兩張漲價函
2021年10月12日,江西廣源銷售有限公司發布漲價函通知稱,由于目前在能耗雙控的目標下多省份相續采取了限電措施,以及煤碳、各類原材料價格、運費大幅度上漲的影響下,造成了公司生產成本急劇飆升,經公司研究決定,自2021年10月15日起,對公司“廣源”品牌普通重質碳酸鈣、超細重質碳酸鈣產品價格進行上調。并根據不同產品以及運輸距離上調50-100元/噸;活性系列產品在此基礎上增加80元/噸的漲幅。產品的種類、規格、品質不同,上調的幅度也不同,具體價格以各銷售片區報價單為準。

2021年10月12日,江西廣源新材料有限公司發布產品調價函通知稱,近期受聚丙烯,碳酸鈣,塑料助劑等原材料大幅上漲情況影響,為了可持續發展及更好的服務于客戶,并保持能向客戶持續,穩定的供貨,經公司研究決定,從2021年10月15日起,對公司"廣源"品牌母粒313、413系列產品價格進行上調300元/噸。

?巴斯夫阻燃級產品上漲500美元/噸
10月11日,巴斯夫發布漲價函,由于功能助劑和阻燃劑的價格明顯快速增加,自即日起,亞太地區Ultramid?PA和Ultradur? PBT阻燃級產品價格上調:Ultramid?PA阻燃級產品每噸上漲500美元;Ultradur? PBT阻燃級產品每噸上漲500美元。

?帝斯曼尾隨其后,連發多張漲價函!
10月8日,帝斯曼宣布自2021年10月15日起,在合同和先前協議允許的情況下,上調大中華區特種工程塑料Xytron?PPS價格:每公斤上漲4.5元人民幣。

據了解,這已經不是帝斯曼10月份以來第一次發布漲價通知了,此前才發布過公告稱10月1日上調歐洲和北美地區的PA6原料及改性材料的售價。
?羅姆化學提高MERACRYL? MMA等價格
與此同時,10月8日羅姆化學官方宣布,由于天然氣和氨價格飆升,公司將立即提高歐洲的 MERACRYL? MMA(甲基丙烯酸甲酯)和其他甲基丙烯酸酯單體產品的價格。

在協議允許的情況下,具體漲幅如下:

隨著原材料價格逆天上漲,部分下游行業撐不住了,不得不跟上市場漲價的步伐,一則由江山市塑膠行業協會發布的《關于統一上調產品價格的倡議函》在當天刷爆了朋友圈。
2021年10月10日,江山市塑膠行業協會發布倡議函公告稱,為促進江山塑膠行業持續健康發展,結合當前原材料及各項成本飆漲,企業有巨大的生存壓力,現協會倡議自10月11日起,所有協會會員企業產品價格統一上調,上調基數為70-80%。

其實這已經不是江山市塑膠行業協會第一次發布倡議函了,早在2021年3月17日,江山市塑膠行業協會就曾發出一份漲價倡議函,呼吁在原材料持續上漲的情況下,為避免惡性競爭,所有協會會員產品價格統一上漲30%-35%!

在這場漲價風波中,無論是化工、塑料等行業,還是下游的家電、電子等,都隨著原材料的上漲而上漲。不同的行業也就陸續迎來了金九銀十的傳統旺季,其中,令人震驚的是,化工品的漲價“日程”已被排到了明年2月份。總的來說,目前“雙控雙限”的腳步仍沒有停止,未來化工原料的漲勢也仍有蔓延趨勢。
來源:慧正資訊 侵刪